
每个人的成长历程都是不一样的,对于抵抗力相对好的人来说,生病的次数是很少的,而对于抵抗力相对差的人就会很容易生病。因此要想远离疾病,不仅要饮食上达到营养均衡,还要适当的做运动。那么蚕豆病溶血是什么意思?
蚕豆病是酶缺乏症的一个症状,这个病经常发生在初夏蚕豆成熟的季节,发病的原因是因为人们进食新鲜蚕豆而导致人的。人体内酶素可以保护正常红细胞不被氧化,一旦酶素存有缺陷时,在遇到蚕豆后就会诱发红细胞膜被氧化,因此是很容易患蚕豆病的。

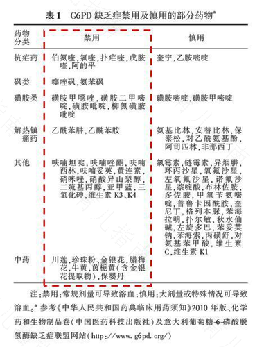
蚕豆病是会遗传给下一代的,如果家里有蚕豆病患者,不但不可以食用蚕豆,而且还不要接触蚕豆花粉、紫药水和磺胺类药物等,因为这些东西含有很强的氧化剂,所以蚕豆病患者是千万不能接触的。另外,在人们第一次吃蚕豆时一定要谨慎,吃过后,如果身体出现低热、皮肤发黄、腹痛等症状,就需要马上送正规医院就医,防止造成十分严重的后果。
任何一种疾病都不要忽视,因为它们都会因小变大,造成让人们无法承受的后果。陪伴孩子是父母的爱,带领孩子做适合他们的运动也 受的表现,因为做动作不仅可以强身健体,还可以增强他们的抵抗力。
标签:
