孕妇用品平时我们这么叫起来,它只是个简单笼统的概念,但是实际上对于没做过妈妈人来说,它的复杂程度可能超出你想象的。尤其孕晚期和月子期间,孕妈自己行动不便,可能没办法自己去购买所需用品,所以最好提前做好准备。
我们只从孕妈最常见的用品上来做区分,就可以分为:备孕用品、孕期用品、待产用品和产后用品四个阶段,听起来可能会觉得没什么,但是真要一件一件都买齐的话,还真不是一件简单的事。

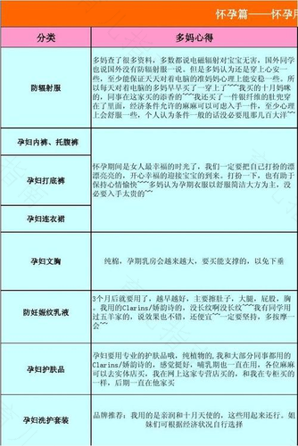
1,备孕用品

为了能够成功获得一个健康素质OK的小宝宝,婚后就不能靠意外怀孕”,而是需要夫妻双方认真的去备孕,做好备孕的工作,比如从营养和饮食起居上的调理,让二人尽量都在身体状态最好的时候获得一个最为理想的宝宝。那么,你的备孕清单里就要包含这些:
<1>,身体调理:叶酸、孕妇奶粉、孕妇多维矿物质片;<2>,检测用品:体温计、验孕棒或验孕试纸、排卵试纸;<3>,其它用品:体重秤、运动相关物品、孕产读物。2,孕期用品
整个孕期是有着10个月的时长,而且还有着孕早期、孕中期和孕晚期这样的区分,所以孕妈在需求上也更加的细分和复杂,你的清单应该是这样的:
<1>,服饰穿着:孕妇装、孕妇内衣、托腹带、防辐射服、孕妇鞋;<2>,护理用品:孕妇洗护用品、孕妇护肤用品、妊娠纹护理用品等;<3>,营养补充品:叶酸、DHA藻油、孕妇钙片、孕妇奶粉等;<4>,其它用品:孕妇枕、产检带、胎教读物等;3,待产用品
就是为入院省小孩准备的那些东西,又被称作待产包”。因为宝宝已经出生,所以在准备的时候,就要包括新妈用品和宝宝用品两个部分。
a,月子新妈用品
<1>,服饰穿着:孕妇内裤、孕妇文胸、月子服、哺乳衣、孕妇袜、束腹带、孕妇鞋、产妇帽等;<2>,卫生用品:产妇卫生巾、产妇卫生纸、毛巾、洗漱用品全套;<3>,其它用品:开胃零食和饮品、红糖、吸管、保温餐盒;身份证、准生证等相关证件。
b,宝宝用品
<1>,衣服穿着:新生儿内衣、护脐带、婴儿帽、抱被、裹布、棉袜等;<2>,卫生清洁:纸尿裤、婴儿湿巾、隔尿垫巾、口水巾等;<3>,洗护用品:婴儿专用洗护洗发水、沐浴露、毛巾、绵擦等;4,产后用品
产后妈妈要坐月子,坐月子完了还要更加长期的哺乳期,这些宝妈日常用品和宝宝用品也是一个都不能少的。
<1>,月子用品:哺乳衣、月子服、束腹带、月子帽、月子鞋等;<2>,哺乳用品:哺乳文胸、吸奶器、储奶袋、奶瓶等、奶粉、保温杯等;<3>,喂养用具:消毒锅、热奶器、保温盒、辅食器等。看后,是不是感觉到自己的钱包有点羞涩了?
所以,要孩子是件大事情,爸妈可要做好准备工作哦!
"专注母婴健康和育儿经验分享,更多相关内容请在我的主页查看,求关注非常感谢!
