最近,有很多家长问到鱼sir关于孩子适不适合换机构的问题。其实,回答适不适合换机构,就相当于回答孩子目前的英语水平是不是真的不适合这家机构。
照鱼sir最近做的正课分析来看,有很多家长都在这个问题上面纠结。今天正文开始前,鱼sir先分享一下最近遇到的几个比较典型的例子。
案例一:
这份正课分析报告,家长提出的问题是孩子原本在上gogokid,但是机构建议孩子降低一个级别开始学习,于是家长考虑更换机构。
其实鱼sir之前给这个家长的孩子做过分析,这次再看孩子的上课情况,发现孩子与之前相比变化不大,且课堂上老师问的很多问题开始回答不出,这说明教材的难度和孩子确实不匹配了。
孩子跟不上教材的难度。因此鱼sir给出的建议是家长可以选择更换教材,当然如果坚持要换机构也是可以的。

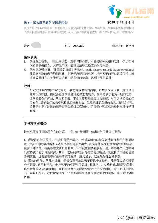
案例二:
这份正课分析报告,源于家长认为机构教材一般,对外教的满意程度不高,因此想换机构。在看完孩子的学习视频,了解了孩子的基本学习情况后,鱼sir并没有直接给出让家长换机构的建议。
为什么呢?首先孩子3岁,0基础,年龄比较小,还处在口音养成阶段,这个阶段的孩子更大的学习需求是维持英语学习兴趣。
从课堂的表现来看孩子状态比较积极,只要找到引导能力比较强的老师就可以,所以现阶段来说,没有很大的必要去更换机构。

案例三:
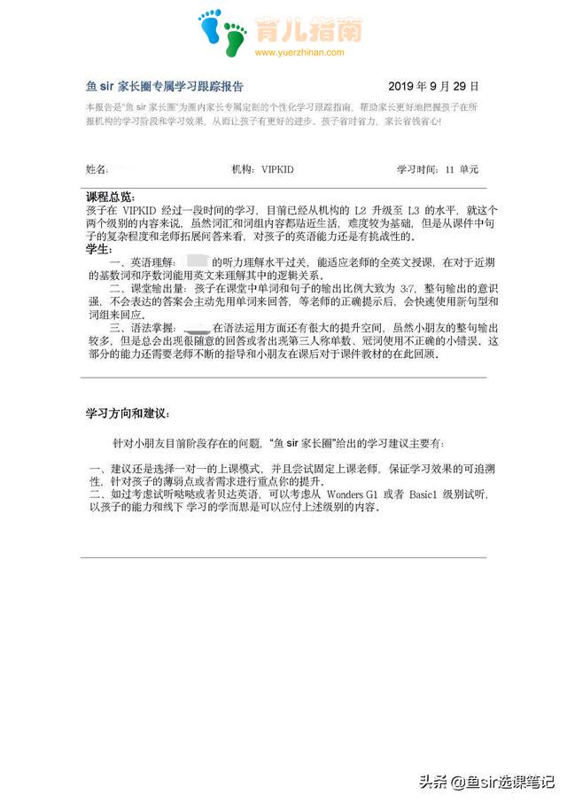
这份正课分析报告,因为家长在VIPKID的课程结束了,觉得VK价格太高,所以想换机构,不过家长仍然希望报1V1的班。
从上课的表现来看,孩子的英语听力理解水平能够接受全英语授课,但是在口语输出量上有欠缺,1V1对孩子来说开口机会确实要多一些,家长考虑价格的话,鱼sir给他推荐了两家相对便宜的1V1欧美外教机构。

像这样的例子还挺多的,家长无非考虑的是这几点,难度上适不适合孩子?孩子学了这么久没什么效果,是不是要换教材?价格太贵了有没有更便宜的呢?
但每个孩子的学习情况不一样,鱼sir在这里无法给出一个统一的意见,如果你有这方面的需要,也可以找我聊聊。
但撇开这些主观因素,家长在考虑换机构的时候,就必然需要考虑这几点因素,比如说教材、老师和班型。
教材先说说换教材吧!家长想换机构的理由可以有一万个,但是换机构最直接的体现就是更换教材。
在我所接触的家长中,也有些家长会直接冲着某套网红教材去选择机构。即便孩子不合适这套教材,在有些顾问嘴里也会变成孩子用了这套教材,英语能力一定会得到提升。
这样导致的后果极有可能就是,孩子后续学习跟不上,家长不得不又要换机构,不仅浪费钱,还浪费孩子的时间。
一般来说,教材的更换,家长一定需要考虑这三个因素,且这三个因素并不是相互独立的:
第一个是教材整体是否符合家长对孩子的英语学习规划?
第二个是孩子目前的水平是否能够对应得上更换后的教材难度?
第三个是更换后的教材对孩子的英语弱项是否有所提升?
对于孩子整体的英语学习规划,鱼sir以前写过,对于孩子来说,不同的路线(体制内体制外)就意味着需要达到不同的英语水平,不同的路线也意味着孩子需要使用不同的教材。
因此,这一点就要求家长,不仅需要对机构教材的培养目标有大概的了解,更需要能够区分培养同样能力的教材有更具体的区分。举个例子吧!
同样是培养阅读能力,Wonders、Reach和Reading Explorer(RE)等都能做到。但是Wonders相比较Reach来说,前者更加侧重对阅读的技能培养,后者更侧重对阅读知识面的获取和理解;
Reach相比较RE来说,前者重在对阅读理解和写作技能的培养;后者重在对阅读理解和阅读技巧的培养。

不同的教材有不同的难度,孩子是否真的能够跟得上这套教材的难度?这一点怎么理解呢?
鱼sir所说的难度,并不仅仅是孩子目前的水平能不能跟得上这套教材,还包括了这套教材整体难度设计、以及机构的课程情况设置,举个例子吧!
都知道哒哒的课程比较慢,而且一节课30分钟,如果说转去鲸鱼外教培优,一节课变为50分钟,虽然哒哒Wonders和鲸鱼Reach最高级别的难度相当。
但是鲸鱼一节课中内容密集,且课程难度上升坡度比较陡,能够消化哒哒课程的孩子不一定能消化得了鲸鱼的课程。
换句话说,并不是所有英语水平相当的孩子都能完全适应得了同样难度的教材,家长还需要考虑到机构对课程的设置,对难度阶梯的拆分,根据孩子本身的情况来选择适合的课程。
如果不能对孩子具体的英语水平和对知识接收能力有清晰的判断,那么即便换了教材,效果也未必会更好。
最后一点,换了的教材是否能补充孩子的英语弱项?比如说Reach除了阅读能力的提升,写作板块是它的特点;RE对阅读题型的应试技巧有所帮助;而Wonders对孩子的听说能力有比较大的帮助。
家长既然选择更换教材,就需要准确判断孩子整体的英语水平后,考虑孩子的弱项,再用合适的教材去进行拔高,这样更换教材才更有意义。
班型虽然说换班型并不是所有家长会遇到的问题,但到底选择1V1还是同伴学习,也让很多家长感到困扰。
对于班型问题,家长需要考虑这几点因素。
第一是从孩子的性格出发,判断哪种班型对孩子的学习效果更好?
第二是同伴学习的前提下,是否真的能带来激励作用?
先说说不同班型吧!1V1课程的特点是老师能够专项对孩子的学习进行查缺补漏,根据孩子学习情况调整进度,孩子口语的提高也会有一定帮助,对于性格内向的孩子会更有效;
而同伴学习更多起到的是一个激励作用,机构会在在上课过程中或者课件上会出现奖励或者竞争机制,以达到陪伴和激励的作用。
对于同伴学习,家长需要注意的是,即便同伴学习的设置本质上是激励孩子,但也有一些问题家长不可忽略。
首先,同伴的英语水平就是很玄幻的一件事。即便机构会根据孩子的水平进行匹配,但
其次,即便选择到了水平相当的孩子,也不是就万事大吉
倒不是说,同伴学习不能选,只是相较于1V1,同伴学习家长需要照顾到孩子的学习情况的地方会更多一些。
老师换机构意味着一定会换老师,这点毋庸置疑。
外教的话,有分菲教、北美外教、欧美外教,口音上的问题我就不过多赘述了。
很多家长会冲着北美外教和欧美外教,但是北美外教”和欧美外教”,又被机构藏了哪些心机呢?在
机构宣传中,这两个叫法有很大迷惑性,北美是一片广袤区域,并不只是美国,它还包括加拿大、墨西哥、格林兰岛等
看到机构的官网上宣传自己的教师是100%北美教师时,家长也不用太激动,机构没告诉你的是:
100%北美教师不等于100%美国籍教师。至于机构宣传欧美外教”,那就囊括了北美南美以及包括俄罗斯大舌头音在内的广阔欧洲了。
抛开外教的口音,每个外教都有自己的教学风格,这可能跟他自身教学能力有关,也有可能跟机构统一的培训风格有关。
有些老师能喜欢在课堂上进行话题拓展,能引导孩子进行英语输出;有些老师可能专注于课件本身,上课过程中很容易变成念课件的课堂;
有些老师教学性更强一些,但可能不注重跟孩子的互动,很容易变成一个各做各事的课堂......
在鱼sir做过的几千节试听课中,不同的机构,老师有不同的花样,而不同的老师又有不同的风格。
拿VIPKID的老师来说,从鱼sir的深入调研来看,VK的师训做的不错,基本上它的老师们教学水平能够维持在一定的水准,授课风格比较相似,课堂氛围偏活泼。但是所有孩子都一定适合这样活泼的老师吗?
也不见得,对于一些内敛的孩子来说,老师课堂太过活泼反而喧宾夺主。
因此老师这个问题,我无法做一个统一的回答,不同的孩子适合不同的老师,不同老师的水平又需要具体的上课视频才能做出判断,如果你在选老师方面有问题的话,欢迎在文章底部扫我深度沟通。
此外,价格也是一部分家长会考虑的因素,另外最重要的是,机构是否存在倒闭和跑路的风险,也是家长们需要考量的。
我常说选择机构一定要慎重,换机构也是一样。如果你对此把握不准,也可以在底部留言。
